Colibri Netview ОМС — СОФТ ДЛЯ РАДИОСВЯЗИ

Описание функциональных характеристик программного обеспечения

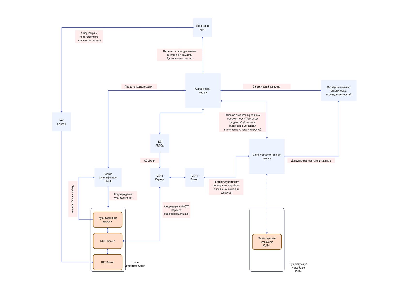
Программное обеспечение Система управления сетью «Colibri Netview ОМС» состоит из набора модулей — компонентов, объединенных в веб-приложение и обеспечивает выполнение следующих функций: регистрация и мониторинг аварийного состояния нового и существующего оборудования оптических и радиочастотных усилителей, распределенных антенных систем (DAS), цифровых оптоволоконных DAS CPRI, FTTA, повторителей со сдвигом частоты, двунаправленных усилителей и внутренних пико-повторителей в режиме реального времени для улучшения зоны покрытия в радиосетях стандарта DMR, TETRA и в стандарте LTE.

Возможности:

• Подробное графическое отображение всех телекоммуникационных устройств с удобным веб-интерфейсом;
• Добавление новых пользователей в ПО «Netview», их редактирование и изменение ролей в системе (изменение полномочий и разрешений);
• Быстрое добавление новых устройств;
• Развертывание ПО «Netview» на локальных или облачных серверах (на ядре Linux);
• Отображение устройств на картах Яндекс и Google в соответствии с их физическим местоположением, предварительно определенным пользователем;
• Поддержка 100 миллионов подключенных устройств + 1 миллион сообщений в секунду через протоколы MQTT и EMQX;
• Безопасное постоянное соединение SSL/TLS MQTT с устройствами;
• Мощный TSL (язык спецификации вещей) поддерживает гибкую интеграцию других устройств путем импорта моделей TSL. Быстрый доступ к сведениям устройств;
• Безопасный доступ к веб-интерфейсу конфигурации удаленного устройства (через защищенный туннель);
• Отображение истории аварийных состояний (Alarm);
• Сигнализирование аварийных состояний (Alarm) на: открытие двери, выключение устройства (device offline), питание (AC/DC Alarm), выключение оптического канала (OPT RX, OPT TX), DL PA Fault (Downlink path Power Amplifier), UL LNA Fault (Uplink path Power Amplifier), DL PA OT (перегрев), DL PA OD (Overdrive), КСВН (VSWR) (Коэффициент стоячей волны напряжения);
• Просмотр и экспорт журналов событий;
• Резервное копирование/восстановление конфигурации устройства;
• Поддержка многофакторной аутентификации для дополнительного уровня безопасности учетной записи пользователя

ТОПОЛОГИЯ СЕТИ И АРХИТЕКТУРА

Работает со следующим оборудованием

ИНТЕРФЕЙС

Авторизация
Главная панель
История тревог
Одобрение устройств
Тревога онлайн
Управление пользователями
Управление ролями
Управление устройствами

Информация необходимая для приобретения ПО

Стоимость программного обеспечения рассчитывается индивидуально под каждого клиента и может быть использовано в соответствии с лицензионным соглашением.

РЕЕСТР ПО РФ

Colibri Netview ОМС входит в единый реестр российских программ.

Смотреть выписку из единого реестра.

ДОКУМЕНТАЦИЯ

Скачать
Скачать
Скачать
Скачать
ОБРАТИТЬСЯ В ПОДДЕРЖКУ
Наши специалисты ответят на ваши вопросы